Overview
The Java Collections Framework is a unified architecture for representing and manipulating collections of objects. It contains interfaces, implementations, and algorithms that allow developers to work with collections efficiently.
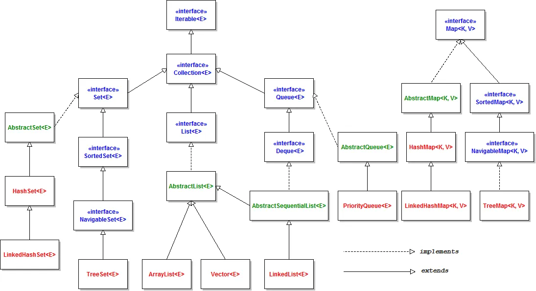
Collection Hierarchy
Section titled “Collection Hierarchy”
Core Interfaces
Section titled “Core Interfaces”Collection
Section titled “Collection”The root interface in the collection hierarchy. A collection represents a group of objects, known as its elements.
public interface Collection<E> extends Iterable<E> { // Basic Operations boolean add(E e); boolean remove(Object o); boolean contains(Object o); int size(); boolean isEmpty(); void clear();
// Bulk Operations boolean addAll(Collection<? extends E> c); boolean removeAll(Collection<?> c); boolean retainAll(Collection<?> c); boolean containsAll(Collection<?> c);
// Array Operations Object[] toArray(); <T> T[] toArray(T[] a);
// Java 8 additions default Stream<E> stream() { /* ... */ } default Stream<E> parallelStream() { /* ... */ }}An ordered collection (sequence) that allows duplicate elements.
public interface List<E> extends Collection<E> { // Positional Access E get(int index); E set(int index, E element); void add(int index, E element); E remove(int index);
// Search int indexOf(Object o); int lastIndexOf(Object o);
// List Iteration ListIterator<E> listIterator(); ListIterator<E> listIterator(int index);
// View List<E> subList(int fromIndex, int toIndex);}A collection that cannot contain duplicate elements.
public interface Set<E> extends Collection<E> { // Inherits methods from Collection // No additional methods, but guarantees no duplicates}A collection designed for holding elements prior to processing. Typically ordered in FIFO (first-in-first-out).
public interface Queue<E> extends Collection<E> { // Inserts boolean offer(E e); // Preferred over add() for capacity-restricted queues
// Retrieval E peek(); // Returns null if queue is empty E element(); // Throws NoSuchElementException if queue is empty
// Removal E poll(); // Returns null if queue is empty E remove(); // Throws NoSuchElementException if queue is empty}A double-ended queue that supports element insertion and removal at both ends.
public interface Deque<E> extends Queue<E> { // First element (head) operations void addFirst(E e); void offerFirst(E e); E removeFirst(); E pollFirst(); E getFirst(); E peekFirst();
// Last element (tail) operations void addLast(E e); void offerLast(E e); E removeLast(); E pollLast(); E getLast(); E peekLast();}An object that maps keys to values. A map cannot contain duplicate keys.
public interface Map<K, V> { // Basic Operations V put(K key, V value); V get(Object key); V remove(Object key); boolean containsKey(Object key); boolean containsValue(Object value); int size(); boolean isEmpty(); void clear();
// Bulk Operations void putAll(Map<? extends K, ? extends V> m);
// Collection Views Set<K> keySet(); Collection<V> values(); Set<Map.Entry<K, V>> entrySet();
// Java 8 additions default V getOrDefault(Object key, V defaultValue) { /* ... */ } default void forEach(BiConsumer<? super K, ? super V> action) { /* ... */ } default V computeIfAbsent(K key, Function<? super K, ? extends V> mappingFunction) { /* ... */ } // ... and more
// Nested interface for map entries interface Entry<K, V> { K getKey(); V getValue(); V setValue(V value); }}Key Implementations
Section titled “Key Implementations”List Implementations
Section titled “List Implementations”ArrayList
Section titled “ArrayList”A resizable array implementation of the List interface.
Internal Structure:
- Backed by an array that grows dynamically
- Initial capacity is 10 (default constructor)
- When capacity is reached, grows by approximately 50% (1.5 times)
Performance:
get(int index),set(int index, E): O(1)add(E)(at end): Amortized O(1)add(int index, E): O(n)remove(int index),remove(Object): O(n)- Memory overhead: Low
Use When:
- Random access is frequent
- Insertion/deletion at the end is frequent
- Size of list changes frequently
List<String> arrayList = new ArrayList<>();arrayList.add("Apple"); // O(1) amortizedarrayList.add("Banana");arrayList.add("Cherry");
String second = arrayList.get(1); // O(1)arrayList.set(1, "Blueberry"); // O(1)
arrayList.add(0, "Apricot"); // O(n) - shifts all elementsarrayList.remove(2); // O(n) - shifts subsequent elementsLinkedList
Section titled “LinkedList”A doubly-linked list implementation of the List and Deque interfaces.
Internal Structure:
- Doubly-linked list with references to first and last nodes
- Each node contains: previous node reference, element, next node reference
Performance:
get(int index),set(int index, E): O(n) - must traverse from beginning or endadd(E)(at end): O(1)add(int index, E): O(n) to find position, then O(1) to insertremove(int index),remove(Object): O(n) to find, then O(1) to remove- Memory overhead: Higher (node objects with references)
Use When:
- Frequent insertions/deletions in the middle
- Implementing a queue or deque
- No random access needed
LinkedList<String> linkedList = new LinkedList<>();linkedList.add("Apple"); // O(1)linkedList.add("Banana");linkedList.add("Cherry");
// LinkedList-specific operations (from Deque interface)linkedList.addFirst("Apricot"); // O(1)linkedList.addLast("Date"); // O(1)String first = linkedList.removeFirst(); // O(1)String last = linkedList.removeLast(); // O(1)
// List operations - less efficientString middle = linkedList.get(1); // O(n)linkedList.set(1, "Blueberry"); // O(n)Vector
Section titled “Vector”A synchronized, legacy implementation of a growable array-backed list.
Key Characteristics:
- Thread-safe (all methods synchronized)
- Similar to ArrayList but with synchronization overhead
- Grows by doubling size when capacity is reached (unlike ArrayList’s 50%)
Use When:
- Thread safety is required and you can’t use Collections.synchronizedList()
- Legacy code integration
Vector<String> vector = new Vector<>();vector.add("Apple"); // Thread-safevector.add("Banana");vector.elementAt(0); // Legacy method, equivalent to get(0)A legacy LIFO (last-in-first-out) stack implementation extending Vector.
Key Characteristics:
- Thread-safe (inherits from Vector)
- Represents a last-in-first-out (LIFO) stack
- Considered legacy; Deque implementations preferred for new code
Use When:
- Legacy code integration
- For new code, use ArrayDeque instead
Stack<String> stack = new Stack<>();stack.push("Apple"); // Add to topstack.push("Banana");String top = stack.peek(); // View top without removingString popped = stack.pop(); // Remove and return topboolean empty = stack.empty(); // Check if emptySet Implementations
Section titled “Set Implementations”HashSet
Section titled “HashSet”A Set implementation backed by a HashMap, with no guaranteed iteration order.
Internal Structure:
- Backed by HashMap where elements are stored as keys with a dummy value
- Uses element’s hashCode() and equals() methods
- Java HashSet Internal Working
Performance:
add(E),remove(Object),contains(Object): O(1) average case- Iteration: O(capacity + size)
- Memory overhead: Higher than TreeSet due to hash table
Use When:
- Fast insertion, removal, and lookup
- No need for ordering
- Elements have good hash functions
Set<String> hashSet = new HashSet<>();hashSet.add("Apple"); // O(1) averagehashSet.add("Banana");hashSet.add("Apple"); // Duplicate, not added
boolean contains = hashSet.contains("Cherry"); // O(1) averagehashSet.remove("Banana"); // O(1) average
// Iteration order is not guaranteedfor (String fruit : hashSet) { System.out.println(fruit);}LinkedHashSet
Section titled “LinkedHashSet”A HashSet with predictable iteration order (insertion order).
Internal Structure:
- Extends HashSet but maintains a doubly-linked list of entries
- Preserves insertion order during iteration
- How LinkedHashSet Works Internally In Java?
Performance:
add(E),remove(Object),contains(Object): O(1) average case- Iteration: O(size) - faster than HashSet
- Memory overhead: Higher than HashSet due to linked list
Use When:
- Need HashSet performance with predictable iteration order
- Want to maintain insertion order
Set<String> linkedHashSet = new LinkedHashSet<>();linkedHashSet.add("Cherry");linkedHashSet.add("Apple");linkedHashSet.add("Banana");
// Iteration order is insertion order: Cherry, Apple, Bananafor (String fruit : linkedHashSet) { System.out.println(fruit);}TreeSet
Section titled “TreeSet”A NavigableSet implementation backed by a TreeMap, sorted according to natural ordering or a comparator.
Internal Structure:
- Implemented as a Red-Black Tree
- Elements must be comparable (implement Comparable or provide a Comparator)
Performance:
add(E),remove(Object),contains(Object): O(log n)- Iteration: O(n) in sorted order
- Memory overhead: Lower than HashSet
Use When:
- Elements need to be sorted
- Need range-view operations
- Need to find closest matches
TreeSet<String> treeSet = new TreeSet<>();treeSet.add("Cherry");treeSet.add("Apple");treeSet.add("Banana");
// Iteration in natural order: Apple, Banana, Cherryfor (String fruit : treeSet) { System.out.println(fruit);}
// NavigableSet operationsString first = treeSet.first(); // "Apple"String last = treeSet.last(); // "Cherry"String higher = treeSet.higher("Banana"); // "Cherry" (next higher)String lower = treeSet.lower("Banana"); // "Apple" (next lower)Set<String> subset = treeSet.subSet("Apple", "Cherry"); // Range viewEnumSet
Section titled “EnumSet”A specialized Set implementation for enum types.
Internal Structure:
- Extremely compact and efficient bit vector implementation
- Can represent an enum value in a single bit
Performance:
- All basic operations: O(1)
- Very low memory footprint
Use When:
- Working with enum values
- Need high performance set operations on enums
enum Day { MONDAY, TUESDAY, WEDNESDAY, THURSDAY, FRIDAY, SATURDAY, SUNDAY }
// Create a set with specific elementsEnumSet<Day> weekdays = EnumSet.of(Day.MONDAY, Day.TUESDAY, Day.WEDNESDAY, Day.THURSDAY, Day.FRIDAY);
// Create a set with a rangeEnumSet<Day> weekend = EnumSet.range(Day.SATURDAY, Day.SUNDAY);
// Create a set with all enum valuesEnumSet<Day> allDays = EnumSet.allOf(Day.class);
// Create a set with complement of another setEnumSet<Day> notWeekdays = EnumSet.complementOf(weekdays); // Same as weekendQueue Implementations
Section titled “Queue Implementations”PriorityQueue
Section titled “PriorityQueue”An unbounded priority queue based on a priority heap, ordered by natural ordering or a comparator.
Internal Structure:
- Implemented as a binary heap (complete binary tree)
- Default is min-heap (smallest element first)
Performance:
offer(E),add(E): O(log n)peek(),element(): O(1)poll(),remove(): O(log n)remove(Object),contains(Object): O(n)
Use When:
- Need to process elements by priority
- Implementing algorithms like Dijkstra’s or Prim’s
// Natural orderingPriorityQueue<Integer> minHeap = new PriorityQueue<>();minHeap.offer(5);minHeap.offer(2);minHeap.offer(8);minHeap.offer(1);
// Elements come out in priority orderwhile (!minHeap.isEmpty()) { System.out.println(minHeap.poll()); // Prints: 1, 2, 5, 8}
// Custom comparator (max heap)PriorityQueue<Integer> maxHeap = new PriorityQueue<>(Comparator.reverseOrder());maxHeap.addAll(Arrays.asList(5, 2, 8, 1));
while (!maxHeap.isEmpty()) { System.out.println(maxHeap.poll()); // Prints: 8, 5, 2, 1}ArrayDeque
Section titled “ArrayDeque”A resizable-array implementation of the Deque interface with no capacity restrictions.
Internal Structure:
- Circular array with head and tail pointers
- More efficient than LinkedList for most queue/stack operations
Performance:
- All basic operations (add/remove at both ends): O(1)
- Random access: Not supported
- Memory overhead: Lower than LinkedList
Use When:
- Implementing a queue, deque, or stack
- Need efficient insertion/removal at both ends
- Better performance than Stack or LinkedList as queue
// As a queue (FIFO)Queue<String> queue = new ArrayDeque<>();queue.offer("First"); // Add to endqueue.offer("Second");queue.offer("Third");
while (!queue.isEmpty()) { System.out.println(queue.poll()); // Remove from front: First, Second, Third}
// As a stack (LIFO)Deque<String> stack = new ArrayDeque<>();stack.push("First"); // Add to frontstack.push("Second");stack.push("Third");
while (!stack.isEmpty()) { System.out.println(stack.pop()); // Remove from front: Third, Second, First}
// As a deque (double-ended queue)Deque<String> deque = new ArrayDeque<>();deque.addFirst("Front1");deque.addLast("Back1");deque.addFirst("Front2");deque.addLast("Back2");// Deque now contains: [Front2, Front1, Back1, Back2]
String front = deque.removeFirst(); // Front2String back = deque.removeLast(); // Back2Map Implementations
Section titled “Map Implementations”HashMap
Section titled “HashMap”A hash table based implementation of the Map interface with no guaranteed iteration order.
Internal Structure:
- Array of buckets (Entry objects), each potentially containing a linked list or tree of entries
- Default initial capacity is 16 buckets with a load factor of 0.75
- Resizes (rehashes) when number of entries exceeds capacity * load factor
- Since Java 8, uses balanced trees instead of linked lists when buckets exceed 8 entries
Performance:
put(K,V),get(Object),remove(Object): O(1) average case, O(n) worst case- Iteration: O(capacity + size)
- Memory overhead: Higher than TreeMap
Use When:
- Fast insertion, removal, and lookup by key
- No need for ordering
- Keys have good hash functions
Map<String, Integer> hashMap = new HashMap<>();hashMap.put("Apple", 10); // O(1) averagehashMap.put("Banana", 20);hashMap.put("Cherry", 30);
Integer value = hashMap.get("Banana"); // O(1) average, returns 20boolean containsKey = hashMap.containsKey("Date"); // O(1) average, returns falsehashMap.remove("Apple"); // O(1) average
// Iteration order is not guaranteedfor (Map.Entry<String, Integer> entry : hashMap.entrySet()) { System.out.println(entry.getKey() + ": " + entry.getValue());}
// Java 8+ operationshashMap.forEach((k, v) -> System.out.println(k + ": " + v));hashMap.getOrDefault("Fig", 0); // Returns 0 since "Fig" is not in the maphashMap.putIfAbsent("Banana", 25); // Won't change existing valuehashMap.replace("Banana", 25); // Changes existing valueLinkedHashMap
Section titled “LinkedHashMap”A HashMap with predictable iteration order (insertion order or access order).
Internal Structure:
- Extends HashMap but maintains a doubly-linked list of entries
- Can be configured to maintain insertion order (default) or access order (LRU cache)
Performance:
put(K,V),get(Object),remove(Object): O(1) average case- Iteration: O(size) - faster than HashMap
- Memory overhead: Higher than HashMap due to linked list
Use When:
- Need HashMap performance with predictable iteration order
- Want to maintain insertion order
- Implementing an LRU cache (with access-order constructor)
// Insertion-order (default)Map<String, Integer> linkedHashMap = new LinkedHashMap<>();linkedHashMap.put("Cherry", 30);linkedHashMap.put("Apple", 10);linkedHashMap.put("Banana", 20);
// Iteration order is insertion order: Cherry, Apple, Bananafor (Map.Entry<String, Integer> entry : linkedHashMap.entrySet()) { System.out.println(entry.getKey() + ": " + entry.getValue());}
// Access-order (LRU cache behavior)Map<String, Integer> lruCache = new LinkedHashMap<>(16, 0.75f, true);lruCache.put("A", 1);lruCache.put("B", 2);lruCache.put("C", 3);
// Accessing an entry moves it to the endlruCache.get("A"); // A is now the most recently used
// Iteration now shows: B, C, A (least to most recently accessed)for (String key : lruCache.keySet()) { System.out.println(key);}
// LRU cache with fixed size (removes oldest entries when full)class LRUCache<K, V> extends LinkedHashMap<K, V> { private final int maxSize;
public LRUCache(int maxSize) { super(16, 0.75f, true); // Access-order this.maxSize = maxSize; }
@Override protected boolean removeEldestEntry(Map.Entry<K, V> eldest) { return size() > maxSize; // Remove oldest when size exceeds maxSize }}TreeMap
Section titled “TreeMap”A NavigableMap implementation based on a Red-Black tree, sorted according to natural ordering or a comparator.
Internal Structure:
- Implemented as a Red-Black Tree (self-balancing binary search tree)
- Keys must be comparable (implement Comparable or provide a Comparator)
Performance:
put(K,V),get(Object),remove(Object): O(log n)- Iteration: O(n) in sorted order
- Memory overhead: Lower than HashMap
Use When:
- Keys need to be sorted
- Need range-view operations
- Need to find closest matches (floor, ceiling, etc.)
TreeMap<String, Integer> treeMap = new TreeMap<>();treeMap.put("Cherry", 30);treeMap.put("Apple", 10);treeMap.put("Banana", 20);
// Iteration in natural key order: Apple, Banana, Cherryfor (Map.Entry<String, Integer> entry : treeMap.entrySet()) { System.out.println(entry.getKey() + ": " + entry.getValue());}
// NavigableMap operationsMap.Entry<String, Integer> firstEntry = treeMap.firstEntry(); // Apple=10Map.Entry<String, Integer> lastEntry = treeMap.lastEntry(); // Cherry=30String higherKey = treeMap.higherKey("Banana"); // Cherry (next higher key)String lowerKey = treeMap.lowerKey("Banana"); // Apple (next lower key)Map<String, Integer> subMap = treeMap.subMap("Apple", true, "Cherry", false); // Range viewEnumMap
Section titled “EnumMap”A specialized Map implementation for enum keys.
Internal Structure:
- Internally represented as an array indexed by enum ordinal values
- Very compact and efficient
Performance:
- All basic operations: O(1)
- Very low memory footprint
Use When:
- Keys are enum values
- Need high performance map operations with enum keys
enum Day { MONDAY, TUESDAY, WEDNESDAY, THURSDAY, FRIDAY, SATURDAY, SUNDAY }
EnumMap<Day, String> schedule = new EnumMap<>(Day.class);schedule.put(Day.MONDAY, "Work");schedule.put(Day.TUESDAY, "Meeting");schedule.put(Day.SATURDAY, "Relax");
// Iteration is in enum constant declaration orderfor (Map.Entry<Day, String> entry : schedule.entrySet()) { System.out.println(entry.getKey() + ": " + entry.getValue());}IdentityHashMap
Section titled “IdentityHashMap”A Map implementation that uses reference equality (==) instead of object equality (equals()) for comparing keys.
Internal Structure:
- Similar to HashMap but uses System.identityHashCode() instead of hashCode()
- Uses reference equality (==) instead of equals() for comparing keys
Performance:
- Similar to HashMap
- Lower memory overhead than HashMap due to simpler hash calculations
Use When:
- Need to store objects based on reference identity, not logical equality
- Implementing object graphs, caches, or serialization systems
Map<String, String> identityMap = new IdentityHashMap<>();
String key1 = new String("key"); // Creates a new String objectString key2 = new String("key"); // Creates another new String object
identityMap.put(key1, "Value 1");identityMap.put(key2, "Value 2");
// Both entries remain in the map because key1 and key2 are different objectsSystem.out.println(identityMap.size()); // 2
// In a regular HashMap, the second put would overwrite the firstMap<String, String> regularMap = new HashMap<>();regularMap.put(key1, "Value 1");regularMap.put(key2, "Value 2");System.out.println(regularMap.size()); // 1WeakHashMap
Section titled “WeakHashMap”A Map implementation with weak keys that can be garbage collected if no other strong references exist.
Internal Structure:
- Similar to HashMap but uses WeakReference for keys
- Entries are automatically removed when keys are garbage collected
Performance:
- Similar to HashMap but with additional overhead for weak references
- Unpredictable size due to garbage collection
Use When:
- Implementing caches where entries should be removed when keys are no longer in use
- Avoiding memory leaks in long-lived maps
Map<Object, String> weakHashMap = new WeakHashMap<>();
// Strong reference to keyObject strongKey = new Object();weakHashMap.put(strongKey, "Strong Reference");
// Key with no strong referenceweakHashMap.put(new Object(), "Weak Reference");
// Before garbage collectionSystem.out.println(weakHashMap.size()); // 2
// Force garbage collection (in real code, GC behavior is not guaranteed)System.gc();System.runFinalization();
// After garbage collection, the weak reference entry may be removedSystem.out.println(weakHashMap.size()); // 1 or 2, depending on GC
// Remove the strong reference and force GC againstrongKey = null;System.gc();System.runFinalization();
// Now both entries may be removedSystem.out.println(weakHashMap.size()); // 0 or 1, depending on GCHashMap Internal Working
Section titled “HashMap Internal Working”Understanding the internal workings of HashMap is a common interview topic:
-
Hash Calculation:
- When you put an element:
hash = key.hashCode() ^ (hash >>> 16) - This spreads the higher bits into the lower bits to reduce collisions
- When you put an element:
-
Bucket Determination:
index = hash & (capacity - 1)- This is equivalent to
hash % capacitywhen capacity is a power of 2
-
Collision Resolution:
- Java 7 and earlier: Simple linked list (chaining)
- Java 8+: Linked list for small buckets, converted to balanced tree when bucket size exceeds threshold (8)
-
Resizing:
- Occurs when size > capacity * load factor
- Creates new array with double capacity
- Rehashes all entries to new buckets
- Can be expensive operation (O(n))
-
Performance Factors:
- Initial capacity: Higher initial capacity reduces resizing but increases memory usage
- Load factor: Lower load factor reduces collisions but increases memory usage
- hashCode() quality: Good hash functions distribute keys evenly
// Custom initial capacity and load factorMap<String, Integer> customHashMap = new HashMap<>(32, 0.5f);// 32 initial buckets, resize when 50% fullComparison of Map Implementations
Section titled “Comparison of Map Implementations”| Implementation | Order | Key Uniqueness | Thread-Safety | Performance (get/put) | Memory Usage | Use Case |
|---|---|---|---|---|---|---|
| HashMap | Unordered | equals()/hashCode() | Not thread-safe | O(1) average | Medium | General purpose, fast access |
| LinkedHashMap | Insertion or access order | equals()/hashCode() | Not thread-safe | O(1) average | High | Ordered iteration, LRU caches |
| TreeMap | Sorted (natural or custom) | compareTo()/compare() | Not thread-safe | O(log n) | Low | Sorted keys, range operations |
| EnumMap | Enum declaration order | Enum identity | Not thread-safe | O(1) | Very low | Enum keys |
| IdentityHashMap | Unordered | Reference equality (==) | Not thread-safe | O(1) average | Low | Reference-based comparison |
| WeakHashMap | Unordered | equals()/hashCode() | Not thread-safe | O(1) average | Medium | Automatic cleanup of unused keys |
| ConcurrentHashMap | Unordered | equals()/hashCode() | Thread-safe | O(1) average | Medium-high | Concurrent access |